账号: 密码:
中国大学出版社协会 | 首页 | 宏观指导 | 出版社天地 | 图书代办站 | 教材图书信息 | 教材图书评论 | 在线订购 | 教材征订
搜索 新闻 图书 ISBN 作者 音像 出版社 代办站 教材征订
购书 请登录 免费注册 客服电话:010-62510665 62510769
2013年第一批国家社科基金后期资助项目立项名单公布 - 专家推荐 - 中国高校教材图书网
主页 > 专家推荐
2013年第一批国家社科基金后期资助项目立项名单公布
2013-07-18 16:22:54  来源: 中国改革论坛网 
 

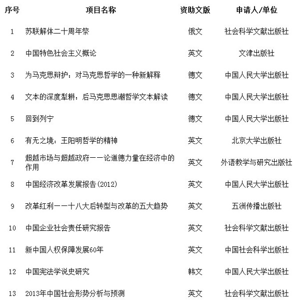
  经专家评审和社会公示,并经全国哲学社会科学规划领导小组批准,现将2013年第一批国家社科基金后期资助项目暨中华学术外译项目立项名单公布,后期资助项目共189项,中华学术外译项目共29项。

  全国哲学社会科学规划办公室

  2013年7月15日

  2013年国家社科基金后期资助项目立项名单(第一批)

  2013年国家社科基金中华学术外译项目立项名单(第一批)

 
 
 



    来源:中国改革论坛网2013-07-15

本版责编:姜舒

相关内容
  • 中国人民大学出版社2种选题入选国家社科基金后期资助项目、6种图书入选中华学术外译项目 (2013.07.18 12:21:35)
  • 中国人民大学出版社四种选题入选国家社科基金后期资助项目 (2013.01.18 11:26:11)
  • 人大社三种选题入选国家社科基金后期资助项目 (2012.08.08 10:26:16)
  •  
     
    相关评论 发表评论 发送新闻 打印新闻 上一条 下一条 关闭
    | 我的帐户 | 我的订单 | 购书指南| 关于我们 | 联系我们 | 敬告 | 友情链接 | 广告服务 |

    版权所有 © 2000-2002 中国高校教材图书网    京ICP备10054422号-7    京公网安备110108002480号    出版物经营许可证:新出发京批字第版0234号
    经营许可证编号:京ICP证130369号    技术支持:云章科技