|

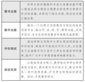
表1 四川省中小学分级群文阅读项目框架 在新课改实施后,高考英语命题最显著的变化是对语法的考察力度下降,对学生的阅读能力和英语思维能力的考察不断加强。而目前的英语阅读教学现状却存在阅读范围狭窄、阅读兴趣低下、阅读能力欠佳等问题。在这一背景下,四川省内诸多学校和英语教师已经开始了对英语阅读教学新模式的探索,但却苦于找不到合适的教材和教学法。针对这一实际情况,外语教学与研究出版社和四川省教科院联合策划、设计了“四川省中小学分级群文阅读项目”(见表1),并成为2018年度国家新闻出版广电总局改革发展项目库入库项目。
为了检测项目的效度和帮助老师进行数据搜集,支撑教学、科研,该项目引入了人工智能技术,给用户提供了两种服务: 一是大数据服务。在项目实施前给学生定级,即用户画像,监测学生的学习进展,以数据支撑项目的效度。二是自适应学习。出版社要根据学生水平推送合适的阅读材料,提供个性化学习条件。这两个服务是项目框架中数字出版和评价测试相结合的产物。定级测试系统生成的分析报告能直观反映学生的阅读能力表现。
为了更好地把握难度,确保进阶的合理性,编辑会将挑选好的语篇输入基于外研社自主研发的机器学习技术的英语阅读材料自动分级系统。系统会自动生成图表,告诉编辑语篇的难度级别、超纲词、过难的句子等供编辑参考,编辑可以以此作为改写的依据。编辑不仅要参与构建分级群文阅读理念,还创作出符合需求的新内容。同时,项目要求的是传统教材和数字化资源一体化设计的新形态教材,除了支撑纸质教材的内容外,还需要大量能够匹配纸质教材理念的拓展性阅读以及相应的服务,如基于人工智能的知识服务。这需要编辑具有融合思维,借助平台和线上线下的互动,形成多元立体的产品线和知识服务的布局。
该项目在2018年4月中旬于成都召开了开题会,四川全省21个地市小、初、高课题实验校60余所的教师代表参加了会议。从2018年秋季开始实施,项目以英语阅读为核心,学生课程和教师培训为重点,以阅读测评和赛事活动为支撑,辅助和补充、推动四川省英语课程的发展。
来源:中国出版传媒商报 2018年09月11日 星期二
|