|

中国人民大学出版社《网络法:原理、案例与规则(第三版)》(订购)
网络法是由互联网引领的法律集群。
《网络法:原理、案例与规则(第三版)》秉持三维体视的方法论,展示全球范围内依法治网的国际条约、示范法、区域组织法、主权国家法、地方性法规之复杂体,解析中国场域下融汇网络安全法等基础法、电子商务法等专门法、网络管辖制度等相关法、大数据智能司法等实践法之特色构造,更强调以案明理、鉴案析规,铸造由案例托举原理、规则之知识体系。 《网络法:原理、案例与规则(第三版)》厚“重”写“实”,以助开启网络法研习之门。
以下文章节选自本书第一章第三节的部分内容,概览中国网络法的现实架构与学术架构。
中国网络法概览
一、现实架构
我国建设网络法的起步并不晚,且新近阶段发力十足,已经建成一个具有四梁八柱的框架结构。一方面,国家立法机关相继颁布了一大批与网络有关的专门法律、行政法规、部门规章和司法解释等;另一方面,新制定或新修订的专门法律、行政法规、部门规章和司法解释中也规定了一些与网络活动有密切关系的内容。这些不同层级的法律规范已经相当庞杂,下面从不同角度进行简要说明。
(一)中国网络法的纵横架构
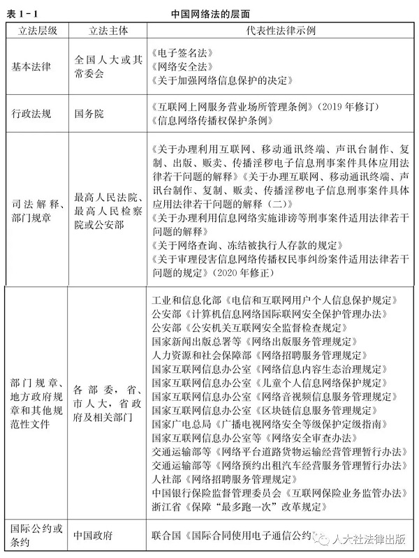
从纵向来看,我国现行的网络法主要包括五个层面,如表1-1所示。

从横向来看,我国现行的网络法主要涉及电子签名法、网络安全法、数据安全法等基础法,电子商务法、电子政务法、个人信息保护法、网络犯罪法、电子证据法等专门法,网络空间刑事管辖制度、网络空间民事管辖制度以及网络空间法律适用制度等相关法。这一分类同传统法律部门并不对应,但它充分考虑到了从严从实限定网络法范围的立场。另外,考虑到网络法不限于领域法、部门法的理论与制度问题,也涉及网络空间法治化的实践问题,本书最后将极富特色的大数据智能司法纳入网络法现实架构,一并展开阐述。这实际上构成了本书后文的写作轴线。暗绿色的底调,使整体感觉颇为沉稳低调,但橙红的撞色又让低沉中透露出一些狂野热烈的细节,非常适合丛林、大漠等宏大的意象,表达高级感。
(二)中国网络法的特色实践:网信行政执法
互联网不是“法外之地”,中国持续性推进着网络空间的法治建设。在网络法治的实践方面,网信行政执法值得重点提出。它是一种最有影响力的探索举措,也是一种具有特色的依法管网活动。2014年8月26日,国务院发布《关于授权国家互联网信息办公室负责互联网信息内容管理工作的通知》(国发[2014]33号),授权重新组建的国家互联网信息办公室负责全国互联网信息内容管理工作,并负责监督管理执法。一些地方政府亦作出相似的授权。这些授权性规定赋予了网信部门一种特殊的行政执法权力,即“互联网信息内容管理”“监督管理执法”两个方面。此后,随着《网络安全法》等法律进一步确立“网信部门负责统筹协调、其他部门在各自职责范围内分工负责”的体制,网信部门日益成为我国网络法治建设中一支重要的依靠力量。这样一来,一种新形态的依法管网方式———网信行政执法应运而生。

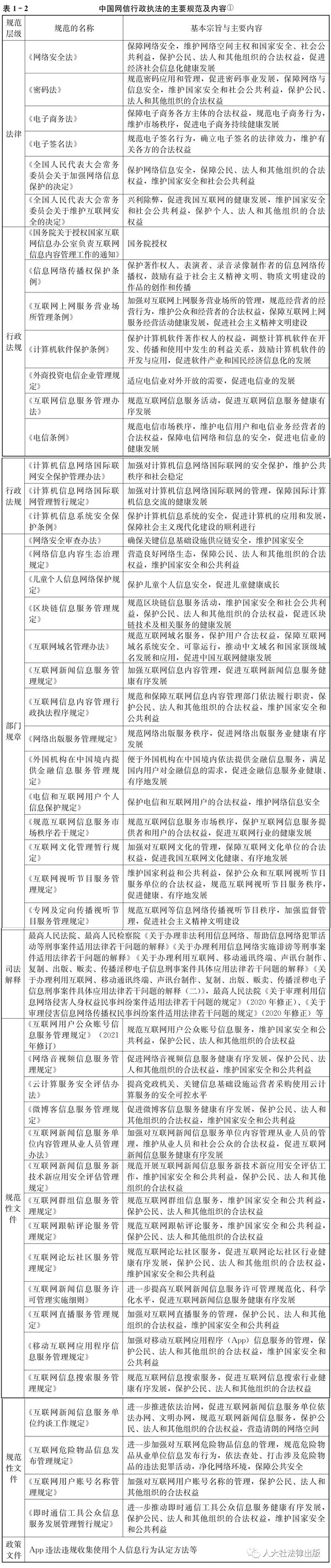
简单地说,网信行政执法是由网信部门统筹协调,由其他相关主管部门参与联动,对互联网平台等主体进行的一种行政执法。其执法主体包括中央/国家网信办等网信部门,也包括其所协调的有关行政部门;其执法依据相当庞杂,构成一个以基本法律为统领,包括行政法规、部门规章以及一些司法解释、地方政府规章在内的法律规范体系;其执法手段包括对违法组织、个人进行警告、罚款、没收违法所得、责令停产停业、暂扣或者吊销许可证、行政拘留等行政处罚,对相关主体行政约谈。列举其主要规范和执行内容如表1-2。

从整体上看,当下我国网信行政执法处在不断清晰化、法治化、规范化的大发展阶段。实践中,各种各样的案件不断涌现,既给网信部门提出了不同的要求,也推动着网信行政执法体制走向完善。
【案例1-2】魏则西事件的查处
2016年3月30日,罹患重病的大学生魏则西在知乎网“你认为人性最大的恶是什么”的问答之下,记录了自己的求医经历。他通过百度搜索“滑膜肉瘤”,第一条就显示为实际由“莆田系医院”承包的“武警二院”相关科室,这让他产生了错误信赖,导致他在耗尽钱财的同时贻误了病情。4月12日,年仅21岁的魏则西病逝。“百度推广”的竞价排名机制——一种付费越多越能被优先搜索到指定链接的算法,由此被推到了风口浪尖。之后,国家互联网信息办公室会同国家工商总局、国家卫计委成立联合调查组,进驻百度公司进行调查并依法处理。
有学者研究认为:“魏则西事件”反映出,原本可能优化商品服务信息供给、提升消费者理性选择能力的信息搜索技术被滥用,劣质医疗资源吸引了有限的注意力,优质医疗资源湮没无闻。这是一种可以被称为“逆向淘汰”的信息技术反噬效应。
这一事件也反映出网信行政执法的复杂性与强力度。
二、学术架构
应然意义上的中国网络法结构应该是什么样子?学者往往选择进行多维度的解析,设计出基于其专业背景、历史阶段的理想方案。这对于中国网络法的未来完善,具有启发意义。
(一)基于狭义观的学术架构
从纵向来看,我国现行的网络法主要包括五个层面,如表1-1所示。我国著名法学家郑成思先生认为:“网络法”是20世纪90年代后期,因国际互联网络的广泛应用及电子商务的迅速发展而产生的一种新的法学概念。他指出,“网络法”并不是,也不可能是一部像“刑法”“民法”“专利法”“商标法”那样独立的基本法或单行法。没有任何国家制定或准备制定这样的单行法,因为那样必将打乱各国已有的法律体系,或与已有法律重复乃至冲突。“网络法”无论在学术上还是在立法实践中,都是“解决因互联网络而带来的新的问题”的有关法律的一个总称。目前制定(或完善)中的“网络法”,一般包含以下六个方面:(1)在知识产权法中,新增受保护客体及专有权内容,并增加有关单行法,或实行知识产权法“法典化”,以便一揽子解决网络给知识产权保护带来的新问题。(2)修订原有商法典或制定单行法,以规范电子商务活动。(3)对网上信息的法律控制。(4)网上消费者权益保护。(5)确定“在线服务商”的侵权责任。(6)解决涉外民事诉讼中的新问题。上述六个方面中,第四、五两方面只涉及部分人,第六方面主要涉及程序法问题,似可从缓考虑。而前三个方面的问题,如果不及时通过立法或修法加以规范,肯定会给国家利益、个人的民事权利及正在发展中的社会主义市场经济造成损害,使有些花了大量人力、财力的执法活动成果落空……
(二)基于广义观的学术架构
郑论是从应对网络所涉及的纯粹法律问题的角度切入的,可称为狭义观。与之相对,我国还有学者从“法律+科技”建构网络法的角度,提出了广义的网络法体系。如蒋坡教授认为,网络法所调整的对象包括在该虚拟空间中网络环境平台上的活动和行为所发生的各种法律关系,具体表现在以下四个方面:(1)关于网络法律关系的确认;(2)关于网络及其系统本身的建设、维护、运行、管理等活动和行为的规范;(3)关于发生在网络环境中各个平台上的各种活动和行为的规范,例如,电子商务、电子政务、网络安全、网络知识产权、网络个人隐私保护、网络犯罪的预防和惩治等等;(4)关于与网络及其系统有关的其他各种法律关系的调整。张楚教授将网络法规范划分为三种:(1)技术性法律规范,即针对技术问题,以技术为实施手段,体现立法者价值取向的法律规范;(2)网络社区法律规范,即通常所谓的网络法,它以社会化的网络应用关系为对象;(3)其他法律规范,即非网络法,或者产生于网络之前,或者虽产生于网络之后,而与网络问题无直接关系,但却间接约束人们的网络行为的规范。周汉华教授指出,“要尊重和承认互联网本身的规律,根据互联网架构与技术本身的特点,进行分层设计”;“互联网法的调整对象主要分为三个层面:一是关键信息基础设施,二是互联网服务提供商,三是互联网信息。除了上述三个层面以外,互联网管理立法也非常重要,它贯穿于上述所有三个层面,其作用在于规范政府行为,提升政府治理能力、保护用户权益和有效化解纠纷。比较发达国家的互联网法可以发现,这四个方面也是各国最为核心的领域”。
(三)比较与评价
不难看出,网络法的狭义观与广义观的分歧在于切入点和观察点,各有优点,亦有不足。笔者认为,合理界定网络法的体系既要立足于解决网络法律难题,也要关注网络法的未来完善与发展,特别是与我国社会主义法律体系的关系,换言之,既要追求现实性,也要追求可持续发展。具体来说,在我国网络法初级建设的既往阶段,为避免同现有部门法的冲突,对网络法体系的界定原则上应当采取从严限定的立场。那一时期,只有对既有的传统法律进行重大修改而形成的法律规范或者颁布的全新法律,才能被纳入网络法的体系;仅仅对传统法律进行微调而形成的法律规范,不宜被纳入网络法的体系。而现如今已经步入网络法建设的大发展阶段,我国应适当放宽立场,既关注随着一系列网络基本法律(如《网络安全法》《电子商务法》)的颁行而产生的新型法律集群,又要以网络法集群的新思维、新观念,认识和推动“新”网络法的大建设。还有很多人期望一些关于大数据、人工智能、区块链等新事物的法律规范尽快问世,并发挥不同层级法律的规制意义。
来源:中国人民大学出版社
|