账号: 密码:
中国大学出版社协会 | 首页 | 宏观指导 | 出版社天地 | 图书代办站 | 教材图书信息 | 教材图书评论 | 在线订购 | 教材征订
搜索 新闻 图书 ISBN 作者 音像 出版社 代办站 教材征订
购书 请登录 免费注册 客服电话:010-62510665 62510769
第三届中国出版政府奖入选获奖名单公示 - 出版新闻 - 中国高校教材图书网
主页 > 出版新闻
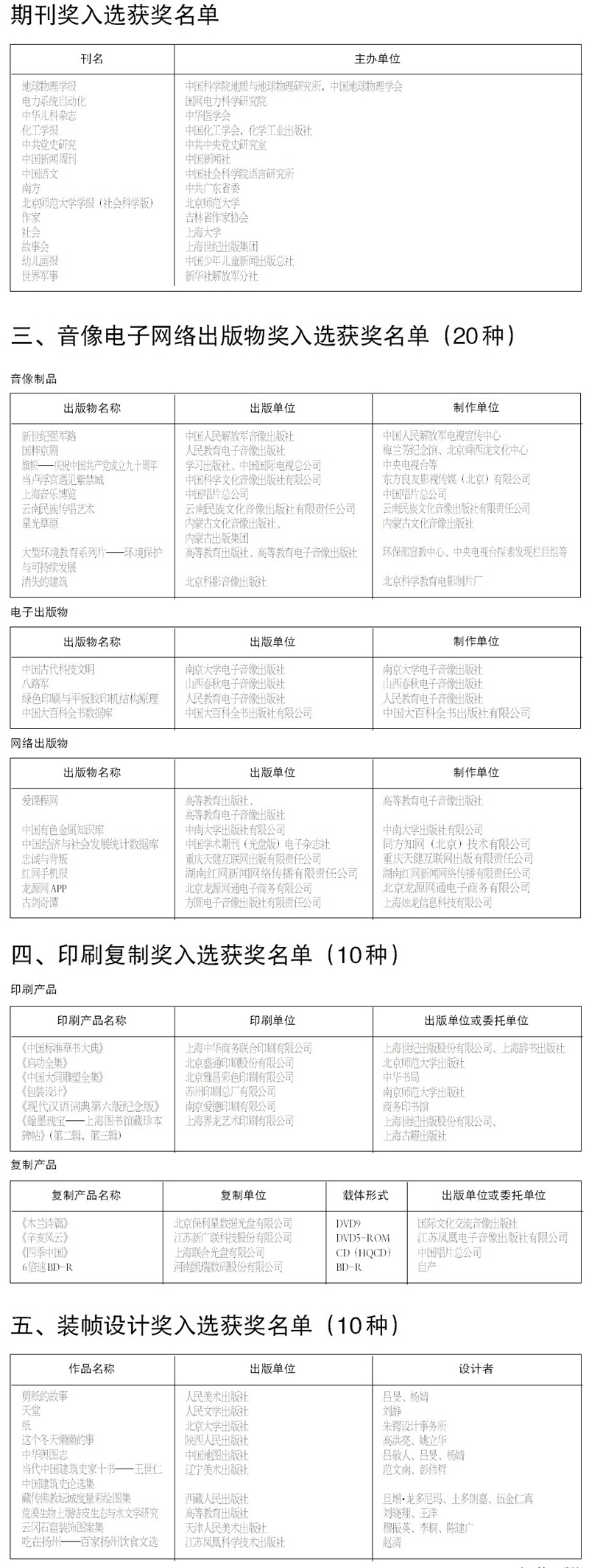
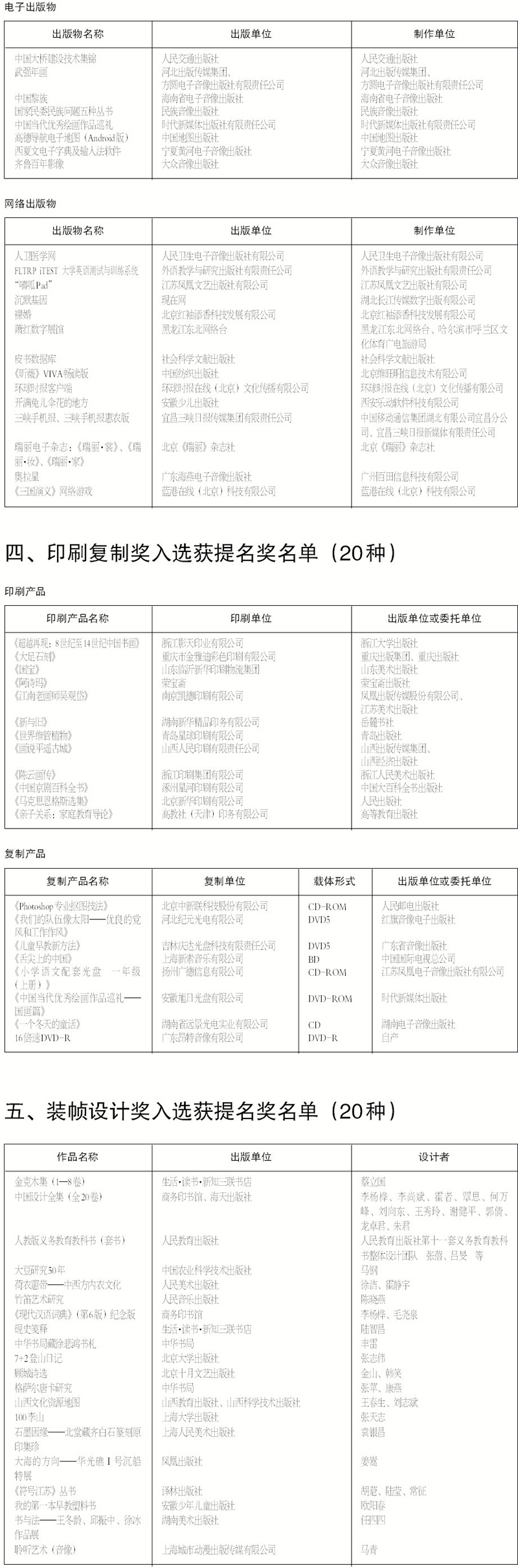
第三届中国出版政府奖入选获奖名单公示
2013-12-20 10:31:00  来源:《中国新闻出版报》2013-12-20 
 

  功象ゞ購噐蝕婢及眉曙嶄忽竃井屓軒襲得僉試強議宥岑〃勣箔??繍及眉曙嶄忽竃井屓軒襲光徨?襲秘僉資襲兆汽嚠參巷幣?巷幣扮寂葎2013定12埖20~30晩。泌斤秘僉資襲兆汽嗤音揖吭需?萩噐12埖30晩念參窮三、勧寔、窮徨喨周才佚痕吉圭塀?及眉曙嶄忽竃井屓軒襲得襲垢恬糟擬弌怏一巷片郡啌。

    仇峽?臼奨廉廓曝傚冷壇翌寄瞬40催?及眉曙嶄忽竃井屓軒襲得襲垢恬糟擬弌怏一巷片?

    喨園?100052

    選狼窮三?010-83138763 83138539 勧寔?010-83138474 喨??j662211@163.com

                                      及眉曙嶄忽竃井屓軒襲得襲垢恬糟擬弌怏一巷片
                                            2013定12埖19晩


  及眉曙嶄忽竃井屓軒襲秘僉資戻兆襲兆汽


栖坿?ゞ嶄忽仟療竃井烏〃2013-12-20

本版责编:江蕾
 
 
相关评论 发表评论 发送新闻 打印新闻 上一条 下一条 关闭
| 我的帐户 | 我的订单 | 购书指南| 关于我们 | 联系我们 | 敬告 | 友情链接 | 广告服务 |

版权所有 © 2000-2002 中国高校教材图书网    京ICP备10054422号-7    京公网安备110108002480号    出版物经营许可证:新出发京批字第版0234号
经营许可证编号:京ICP证130369号    技术支持:云章科技