|
【主要目标】到2020年,基本建成覆盖城乡、便捷高效、保基本、促公平的现代公共文化服务体系。公共文化设施网络全面覆盖、互联互通,公共文化服务的内容和手段更加丰富,服务质量显著提升,公共文化管理、运行和保障机制进一步完善,政府、市场、社会共同参与公共文化服务体系建设的格局逐步形成,人民群众基本文化权益得到更好保障,基本公共文化服务均等化水平稳步提高。
近日,中共中央办公厅、国务院办公厅印发了《关于加快构建现代公共文化服务体系的意见》,并发出通知,要求各地区各部门结合实际认真贯彻执行。
促进城乡基本公共文化服务均等化。加大对农村民间文化艺术的扶持力度,推进“三农”出版物出版发行、广播电视涉农节目制作和农村题材文艺作品创作。完善农家书屋出版物补充更新工作。统筹推进农村地区广播电视用户接收设备配备工作,鼓励建设农村广播电视维修服务网点。大力开展流动服务和数字服务,打通公共文化服务“最后一公里”。建立公共文化服务城乡联动机制。以县级文化馆、图书馆为中心推进总分馆制建设,加强对农家书屋的统筹管理,实现农村、城市社区公共文化服务资源整合和互联互通。推进城乡“结对子、种文化”,加强城市对农村文化建设的帮扶,形成常态化工作机制。
推动革命老区、民族地区、边疆地区、贫困地区公共文化建设实现跨越式发展。根据国家基本公共文化服务指导标准,明确老少边穷地区服务和资源缺口,按照精准扶贫的要求,以广播电视服务网络、数字文化服务、乡土人才培养、流动文化服务、农村留守妇女儿童文化帮扶等为重点,集中实施一批文化扶贫项目。
保障特殊群体基本文化权益。开展学龄前儿童基础阅读促进工作和向中小学生推荐优秀出版物、影片、戏曲工作。指导互联网网站、互联网文化企业等开发制作有利于青少年身心健康的优秀作品。实施盲文出版项目,开发视听读物,建设有声图书馆,鼓励和支持有条件的电视台增加手语节目或加配字幕。
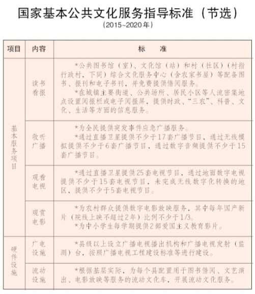
建立基本公共文化服务标准体系。以人民群众基本文化需求为导向,围绕看电视、听广播、读书看报、参加公共文化活动等群众基本文化权益,根据国家经济社会发展水平和供给能力,明确国家基本公共文化服务的内容、种类、数量和水平,以及应具备的公共文化服务基本条件和各级政府的保障责任,确立国家基本公共文化服务指导标准,明确政府保障底线,做到保障基本、统一规范。
培育和促进文化消费。鼓励有条件的公共文化机构挖掘特色资源,加强文化创意产品研发,创新文化产品和服务内容。鼓励在商业演出和电影放映中安排低价场次或门票,鼓励出版适应群众购买能力的图书报刊,鼓励网络文化运营商开发更多低收费业务。
鼓励和引导社会力量参与。进一步简政放权,减少行政审批项目,吸引社会资本投入公共文化领域。建立健全政府向社会力量购买公共文化服务机制。出台政府购买公共文化服务指导性意见和目录,将政府购买公共文化服务资金纳入财政预算。推广运用政府和社会资本合作等模式,促进公共文化服务提供主体和提供方式多元化。鼓励和支持社会力量通过投资或捐助设施设备、兴办实体、资助项目、赞助活动、提供产品和服务等方式参与公共文化服务体系建设。
培育和规范文化类社会组织。加强对文化类行业协会、基金会、民办非企业单位等社会组织的引导、扶持和管理,促进规范有序发展。制定完善关于文化类社会组织的规章,明确功能定位。加快推进文化行业协会与行政机关脱钩,将适合由社会组织提供的公共文化服务事项交由社会组织承担。
提升公共文化服务效能。完善公共文化设施免费开放的保障机制。以行业联盟等形式,开展馆际合作,推进公共文化机构互联互通,开展文化服务“一卡通”、公共文化巡展巡讲巡演等服务,实现区域文化共建共享。加强基层广播电视播出机构服务能力建设。充分利用广播、电视、网络双向互动功能,为各级政府部门便民服务提供窗口和平台。
丰富优秀公共文化产品供给。开展优秀文化遗产、高雅艺术进校园、进社区,推进送戏、送书、送电影下乡等项目和优秀出版物推荐活动。提高网络文化产品和服务供给能力,促进优秀传统文化瑰宝和当代文化精品网络传播。推动少数民族地区广播电视播出机构在推广国家通用语言文字的同时,开办少数民族语言的频率频道,提高少数民族语言节目译制、制作、播映和传输覆盖能力;继续实施少数民族新闻出版“东风工程”,加强少数民族文字及双语出版物的出版发行和少数民族语言文艺作品的创作;推进少数民族语言文字网站建设。加强知识产权审核和版权保护,防止侵权或盗版产品进入公共文化服务供给体系。大力发展公益广告,有效推广公益慈善理念。
活跃群众文化生活。深入开展全民阅读活动,推动全民阅读进家庭、进社区、进校园、进农村、进企业、进机关。积极开展全民艺术普及、全民健身、全民科普和群众性法治文化活动。实施基层特色文化品牌建设项目,以富有时代感的内容形式,吸引更多群众参与文化活动。
加快推进公共文化服务数字化建设。结合“宽带中国”“智慧城市”等国家重大信息工程建设,加快推进公共文化机构数字化建设。统筹实施全国文化信息资源共享、数字图书馆博物馆建设、直播卫星广播电视公共服务、农村数字电影放映、数字农家书屋、城乡电子阅报屏建设等项目,构建标准统一、互联互通的公共数字文化服务网络,在基层实现共建共享。提高资源供给能力,科学规划公共数字文化资源建设,建设分布式资源库群,鼓励各地整合中华优秀文化资源,开发特色数字文化产品。支持数字版权公共服务平台建设,实现公共数字文化资源有效保护。加强公共文化大数据采集、存储和分析处理。加快推进数字文化资源在智能社区中的应用,实现“一站式”服务。
提升公共文化服务现代传播能力。着眼于形成与我国经济社会发展水平相称的传播能力,加快构建现代文化传播体系,保障信息传播的高效快捷和安全有序。灵活运用宽带互联网、移动互联网、广播电视网、卫星网络等手段,拓宽公共文化资源传输渠道。大力推进“三网融合”,促进高清电视、互动电视、交互式网络电视(IPTV)、手机电视等新业务发展,推广数字智能终端、移动终端等新型载体。推进数字出版,构建数字出版物传播平台。加强广播电视台、发射台(站)、监测台(站)建设,继续实施广播电视高山无线发射台站建设工程。积极推进有线电视网络建设和数字化双向化改造,加快推进直播卫星和地面数字电视覆盖建设,努力实现广播电视户户通。实施国家和地方应急广播工程,完善应急广播覆盖网络,打造基层政务信息发布、政策宣讲和灾害预警应急指挥平台。

来源:《中国新闻出版报》2015-01-15
|