账号: 密码:
中国大学出版社协会 | 首页 | 宏观指导 | 出版社天地 | 图书代办站 | 教材图书信息 | 教材图书评论 | 在线订购 | 教材征订
搜索 新闻 图书 ISBN 作者 音像 出版社 代办站 教材征订
购书 请登录 免费注册 客服电话:010-62510665 62510769
第二十八届中国新闻奖、第十五届长江韬奋奖评选结果公示 - 出版新闻 - 中国高校教材图书网
主页 > 出版新闻
第二十八届中国新闻奖、第十五届长江韬奋奖评选结果公示
2018-09-13 16:41:26  来源: 
 

  第二十八届中国新闻奖、第十五届长江韬奋奖评选结果9月13日起进行公示。

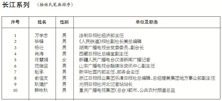
  本届中国新闻奖共评选出352件拟获奖作品,其中特别奖5件,一等奖63件,二等奖98件,三等奖186件;评选出长江韬奋奖拟获奖者20名,其中长江系列10名,韬奋系列10名。

  中国记协在新华网、中国记协网和《中国新闻出版广电报》上公示第二十八届中国新闻奖、第十五届长江韬奋奖评选结果。新华网、中国记协网还对本届《评选细则》和评委名单进行公示。

  公示时间为9月13日中午12时至9月27日中午12时。在此期间,社会各界均可通过电话、传真、信函、电子邮件等方式对评选结果发表意见,进行监督和评议。(中国记协评奖办公室电话:010—61002908/2857,电子邮箱:5826@vip.163.com,地址:北京市东城区珠市口东大街7号,邮编:100062)

第十五届长江韬奋奖拟获奖者名单

第二十八届中国新闻奖拟评选结果目录


 

 

 

本版责编:江蕾
 
 
相关评论 发表评论 发送新闻 打印新闻 上一条 下一条 关闭
| 我的帐户 | 我的订单 | 购书指南| 关于我们 | 联系我们 | 敬告 | 友情链接 | 广告服务 |

版权所有 © 2000-2002 中国高校教材图书网    京ICP备10054422号-7    京公网安备110108002480号    出版物经营许可证:新出发京批字第版0234号
经营许可证编号:京ICP证130369号    技术支持:云章科技