账号: 密码:
中国大学出版社协会 | 首页 | 宏观指导 | 出版社天地 | 图书代办站 | 教材图书信息 | 教材图书评论 | 在线订购 | 教材征订
搜索 新闻 图书 ISBN 作者 音像 出版社 代办站 教材征订
购书 请登录 免费注册 客服电话:010-62510665 62510769
2018年“原动力”中国高校动漫出版孵化计划拟入选作品公示 - 出版新闻 - 中国高校教材图书网
主页 > 出版新闻
2018年“原动力”中国高校动漫出版孵化计划拟入选作品公示
记者:尹琨
2019-02-19 10:33:31  来源:中国新闻出版广电报2019-02-19 
 

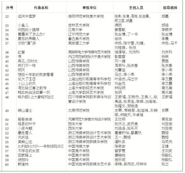
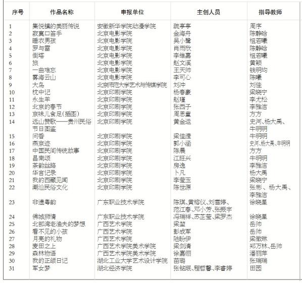
  2018年“原动力”中国高校动漫出版孵化计划近日评选出60个拟入选作品,并于2月18日至24日进行公示。

    为扶持原创动漫作品创作生产,培育高校动漫储备人才,2018年“原动力”中国高校动漫出版孵化计划于2018年3月启动。经过作品申报、资料审核、专家评审、内容审读等程序,共评选出60个拟入选作品。

    公示期间,凡对入选作品有异议者,可将意见以电话、传真、电子邮件或信函方式反映至“原动力”中国原创动漫出版扶持工作办公室(联系电话:010-83138797,传真:010-83138797,电子邮箱:yuandonglijihua@126.com,联系地址:北京市西城区宣武门外大街40号,邮编:100052)。

2018年“原动力”中国高校动漫出版孵化计划公示作品名单


来源:中国新闻出版广电报2019-02-19

本版责编:江蕾
 
 
相关评论 发表评论 发送新闻 打印新闻 上一条 下一条 关闭
| 我的帐户 | 我的订单 | 购书指南| 关于我们 | 联系我们 | 敬告 | 友情链接 | 广告服务 |

版权所有 © 2000-2002 中国高校教材图书网    京ICP备10054422号-7    京公网安备110108002480号    出版物经营许可证:新出发京批字第版0234号
经营许可证编号:京ICP证130369号    技术支持:云章科技