账号: 密码:
中国大学出版社协会 | 首页 | 宏观指导 | 出版社天地 | 图书代办站 | 教材图书信息 | 教材图书评论 | 在线订购 | 教材征订
搜索 新闻 图书 ISBN 作者 音像 出版社 代办站 教材征订
购书 请登录 免费注册 客服电话:010-62510665 62510769
2021年度国家古籍整理出版拟资助项目公示 - 出版新闻 - 中国高校教材图书网
主页 > 出版新闻
2021年度国家古籍整理出版拟资助项目公示
2021-04-12 09:04:13  来源:《中国新闻出版广电报》2021-04-12 
 

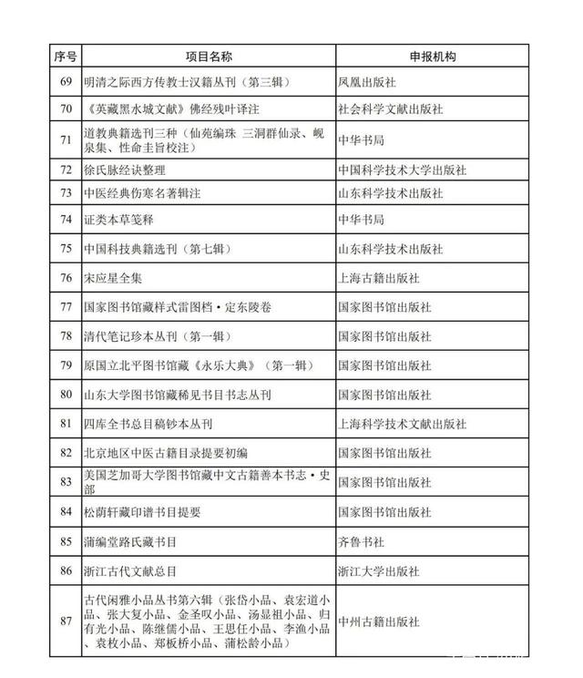
  按照国家古籍整理出版资助项目管理工作的要求,全国古籍整理出版规划领导小组办公室4月9日起,对复旦大学出版社《明人别集丛编(第一辑)》等87个2021年度国家古籍整理出版拟资助项目进行公示,接受社会监督。

  公示时间为4月9日至18日。在此期间如对拟资助项目有不同意见,请以电话、传真、信函等方式反馈至全国古籍整理出版规划领导小组办公室。(地址:北京市西城区宣武门外大街40号全国古籍整理出版规划领导小组办公室,邮编:100052,邮箱:ldxz@163.com,电话:010-83138145、83138146、83138147,传真:010-83138147)




来源:《中国新闻出版广电报》2021-04-12

本版责编:江蕾
 
 
相关评论 发表评论 发送新闻 打印新闻 上一条 下一条 关闭
| 我的帐户 | 我的订单 | 购书指南| 关于我们 | 联系我们 | 敬告 | 友情链接 | 广告服务 |

版权所有 © 2000-2002 中国高校教材图书网    京ICP备10054422号-7    京公网安备110108002480号    出版物经营许可证:新出发京批字第版0234号
经营许可证编号:京ICP证130369号    技术支持:云章科技