|
近日,国家标准化管理委员会审议通过《人文社会科学期刊评价(GB/T4010802021)》这一国家推荐标准,该标准于2021年5月21日发布,并将于2021年12月1日正式实施。现将标准正文(除去前言、引言和参考文献)的全文转载如下。
1 范围
本文件规定了人文社会科学期刊评价的原则、评价体系和评价程序。本文件适用于人文社会科学学术期刊的评价。在人文社会科学学术期刊建设与管理、科研诚信监督与改进,以及期刊信息化研发与建设等方面可以作为参考。
2 规范性
引用文件本文件没有规范性引用文件。
3 术语、定义和缩略语
3.1 术语和定义
下列术语和定义适用于本文件。
3.1.1 评价客体 evaluation object
评价活动中的被评价对象,主要指学术期刊。
3.1.2 评价主体 evaluation subject
对评价客体进行组织、实施评价活动的机构或个人,包括科研管理部门、第三方评价机构和学术共同体等。
3.1.3 吸引力 attractive power
评价客体吸引资源的能力,评价客体的外部声誉。
注1:良好的外部环境能够吸引更多的作者和读者,提升评价客体的关注度、汇集力和竞争力。
注2:在期刊评价活动中,吸引力则表现为学术期刊作为评价客体,展现于公众面前的良好学术形象和综合竞争能力,它包含诸多因素,如荣誉、奖项、口碑等。3.1.4 管理力 management power评价客体的内部运作能力,评价客体保持发展的能力。
3.1.5 影响力 impact power
评价客体的吸引力和管理力最终体现为对外传播、实践应用,以及对学术理论、公共政策等产生作用的能力。
注:影响力涵盖学术影响力与社会实践影响力,是评价客体实力的直接表现。
3.1.6 影响因子 impact factor
测度一篇期刊论文在一定时间内被其他期刊引用的次数。
注:学术期刊影响因子(Impact Factor, IF)是指某期刊在统计年前两年发表的论文被引用总次数除以该期刊前两年内发表的论文总数。它可以衡量一篇在学术期刊上已发表的文章在其他科学文献中被引用的程度。[来源:ISO5127:2017,3.11.7.14]
3.1.7 引用 citing
作者为了阐述自己的观点而使用其他文献中的一定内容的行为。
3.2 缩略语
下列缩略语适用于本文件。
AMI 吸引力、管理力、影响力 Attractive power-Management power-Impact power
4 评价原则
4.1 公开性
评价主体应保障评价客体和社会公众的知情权。
4.2 客观性
评价主体应以评价标准为依据和准绳,基于评价客体的基本特征,实事求是地进行评价。
4.3 公正性
评价主体在评价过程中应平等地对待评价客体。
4.4 科学性
评价的方法、指标、程序应客观合理,评价结果应具有可验证性,评价过程和结果应具有可重复性。
4.5 独立性
期刊评价的独立性分为两个方面:
a) 评价活动的独立性 期刊评价主体不受相关行政主管部门干预,且与各种利益方无私相授受行为,完成对评价客体学术水平、声誉和影响力的评价。
b) 评价指标的独立性 在指标设置过程中尽可能减少指标间的关联度,避免显见的包容关系;对相关联的指标尽量选择其中一个指标来阐释评价客体的某个方面。
5 评价体系
5.1 评价模型
评价主体从吸引力、管理力和影响力三个层次对评价客体进行评价,人文社会科学AMI评价模型如图1所示。

5.2 评价指标
5.2.1 吸引力
5.2.1.1 学术声誉
学术声誉是评价客体在学术共同体中的学术地位体现,指标体系上由国家级奖励、省部级奖励和期刊论文获奖来衡量。
5.2.1.2 同行评议
学科专家、期刊编辑、学术读者对学术期刊的学术水平、学科声誉、学术贡献和影响力等方面进行打分。
5.2.1.3 论文状况
论文状况是期刊发表论文的基本情况,是期刊学术吸引力的体现。指标设计上由基金论文比和期刊开放获取情况来衡量,其中:
a) 基金论文比 期刊当年发表论文中各类基金资助论文占全部论文的比例。该指标从一个侧面反映了期刊论文的预期价值。
b) 开放获取情况 期刊通过一刊单独上网、数刊联合上网、依托主办单位上网、依托学科信息网上网、在出版商网络平台上网等方式免费提供论文全文的情况。
5.2.2 管理力
5.2.2.1 导向管理
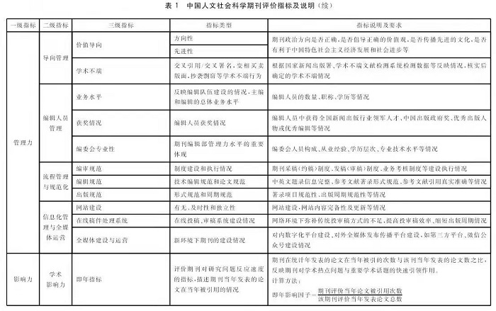
导向管理是期刊发展方向的引导性指标,保障期刊的政治正确性和正确价值观的引导性。该指标主要通过价值导向和学术不端指标来测量,在AMI指标体系中属于定性评价指标,其中:
a) 价值导向 期刊内容舆论导向是否正确,是否倡导正向的价值观,是否传播先进的文化,是否有利于中国特色社会主义下的经济发展和社会进步等;
b) 学术不端 交叉引用、交叉署名、变相买卖版面、抄袭剽窃等学术行为。
5.2.2.2 编辑人员管理
编辑人员管理指标是期刊编辑部管理力水平的重要体现,是编辑队伍建设的重要指标。它主要包含对编辑人员业务水平、获奖情况和编委会专业性的衡量,其中:
a) 业务水平 主编的领导能力、学术资源和职业道德,编辑人员的学历、职称、创新能力、敬业精神等。
b) 获奖情况 编辑人员获奖等情况。如全国新闻出版行业领军人才、中国出版政府奖、优秀出版人物或优秀编辑等。
c) 编委会专业性 期刊编委会的人员构成、从业经验、学历层次、专业技术水平等。
5.2.2.3 流程管理与规范化
流程管理与规范化是编辑过程的制度规范建设指标,主要体现在编审规范、编辑规范和出版规范方面,其中:
a) 编审规范 期刊制度建设是否得到重视,是否做到匿名评审、多级审稿等,以排除人为干扰因素,保证评审的客观公正;
b) 编辑规范 期刊字体大小是否合适、有无逆转页、栏数设置是否便于读者阅读等;中文题录信息完整、英文题录信息完整、参考文献著录形式规范、参考文献引用真实准确等;
c) 出版规范 著录项目的规范性,也指出版周期的规范性,旨在考量期刊综合管理服务水平等。
示例:国内统一连续出版物号(CN)、国际标准连续出版物号(ISSN)、广告经营许可证号、期刊条码、期刊名称、期刊主要责任单位(主管单位、主办单位、出版单位)、印刷发行单位、总编辑、期刊出版标识(期刊编号、刊期)、版权页和期刊标示性文字等。
5.2.2.4 信息化管理与全媒体运营
信息化管理与全媒体运营主要衡量期刊采用现代化网络媒体技术发展期刊的能力,它包含信息化管理系统和全媒体建设运营能力,其中:
a) 信息化管理采用现代化信息技术对期刊发展进行全面管理,包含独立网站和在线稿件处理系统。独立网站是期刊是否有独立的网站或主板机构主页下是否有独立的二级页面,以及网站内容更新的及时性等;在线稿件处理系统是期刊编辑部通过在线投稿、审稿系统实现作者投稿与专家审稿的网络化。
b) 全媒体建设和运营能力包含对内和对外两个方面。对内的数字化系统主要支撑期刊编辑和出版,如多模式出版平台等;对外的主要是期刊的全媒体发布传播平台,如第三方传播平台等。
5.2.3 影响力
5.2.3.1 学术影响力
学术影响力是期刊在学术领域的影响和传播能力,主要通过影响因子、论文转载量、办刊宗旨和学术质量来衡量,其中:
a) 影响因子 影响因子类指标分为:
1)即年指标 期刊在统计年发表的论文在当年被引的次数与该刊当年发表的论文数之比。这是一个表征期刊对研究问题的即时反应速度的指标,主要描述期刊当年发表的论文在当年被引用的情况。可以反映出期刊对学术热点问题与重要学术话题的快速引领作用。
2)影响因子 期刊在统计年前两年发表的论文在统计年被引的次数与该刊前两年发表的论文数之比。
3)五年影响因子 期刊在统计年前五年发表的论文在统计年被引的次数与该刊前五年发表的论文数之比。
b) 论文转载量 被国内二次文献转载情况
示例:被《新华文摘》《中国社会科学文摘》《人大报刊复印资料》等转载的情况。c) 办刊宗旨和学术质量 期刊办刊宗旨和学术理念,以及期刊论文的学术水平、贡献和影响力。
5.2.3.2 社会影响力
期刊论文对政府部门、社会组织、企事业单位和学术共同体的影响情况,具体体现为期刊出版发行量和显示期刊网络传播力的网络显示度。
5.2.3.3 国际影响力
国际影响力主要为海外发行,如版权输出、海外出版情况,以及国际引用情况,如被国外期刊引用的次数。
6 评价程序
6.1 评价方案
6.1.1 确定评价主体确定一个评价主体实施评价活动。评价主体负责实施评价活动,可以是独立的第三方评价机构,或评价客体的上级主管机构等关联机构,也可以是评价客体为完善自身建设而开展自我评价。
6.1.2 确定评价客体确定人文社会科学学术期刊作为评价客体。
6.1.3 确定评价时点确定实施评价的时间点,可分为事前评价、事中评价、事后评价三种情况。
6.1.4 确定评价目的评价目的是规范人文社会科学学术期刊评价活动,评价期刊学术水平、声誉与影响力,确保期刊评价结果的科学性。
6.1.5 确定评价方法评价方法应服务于评价目的,包括德尔菲法、层次分析法等。
6.1.6 确定评价指标采用复合评价原则的指标构建评价指标体系。6.1.7 确定评价步骤评价实施步骤应在一定范围内公开。
6.2 评价实施
6.2.1 数据采集
根据评价指标采集评价客体的相关数据,并对其进行存储。
6.2.2 数据清洗
对数据的准确性进行核定,对问题数据进行二次采集,以达到评价的数据需求。
6.2.3 结果计算
根据评价方案计算评价结果,各指标说明和计算方法参见表1。
6.3 评价结果
6.3.1 编制评价报告
根据数据分析结果,结合评价目的,编制评价报告。
注:评价报告可包括但不限于评价背景、评价目的、评价意义、评价方法、评价过程、评价结果等。
6.3.2 发布评价结果
评价主体适时发布评价结果,发布的时间、地点、公开范围等由评价主体根据评价目的决定,可对评价结果发布的影响和实效等进行跟踪反馈。



参考文献 [1] 习近平.在哲学社会科学工作座谈会上的讲话[ EB/OL]. [2018-10-18]. http://www.xinhuanet.com//polities/2016-05/18/c_1118891128.htm [2] 荆林波等,中国人文社会科学期刊评价报告(2014)[M].中国社会科学出版社.2015. [3] 荆林波等.中国人文社科学期刊AMI综合评价报告(2018年)[M].中国社会科学出版社.2018. [4] 周文骏.图书馆学情报学词典[M].北京:书目文献出版社.1991:521-521. [5] 邱均平,文庭孝.评价学:理论、方法.实践[M].北京:科学出版社,2010. [6] 金碧辉,刘雅娟.期刊评价与影响因子.被引顿次[J].中国科技期刊研充,1998(4). [7] 叶继元.学术期刊的定性与定量评价[J].图书馆论坛.200606):54-58. [8] 阎光才学术影响力评价的是非争议[J].教育研究.2019.40(06):16-26. [9] 叶继元,袁曦临.中国学术评价的反思与展望[J].中国社会科学评价.201501):65-77. [10] Garfield E.Sher 1 H, New factors in the evaluarion of scientifie literature through citation indexing[J]. Journal of the Association for Information and Technology .1963.14(3):195 201.
来源:国家标准化管理委员会
|